You can play recorded audio when a call recipient answers or use text-to-speech, as we show here, combining static text with dynamic information that Plivo gets from a variable. You can create and deploy a PHLO to send voice notifications with a few clicks on the PHLO canvas.
How it works
Prerequisites
To get started, you need a Plivo account — sign up with your work email address if you don’t have one already. If this is your first time triggering a PHLO, follow our instructions to set up a development environment available in different languages.
Create the PHLO
To create a PHLO, visit the PHLO page of the Plivo console. If this is your first PHLO, the PHLO page will be empty.
- Click Create New PHLO.
- In the Choose your use case pop-up, click Build my own. The PHLO canvas will appear with the Start node.
- Note: The Start node is the starting point of any PHLO. It lets you trigger a PHLO to start upon one of three actions: incoming SMS message, incoming call, or API request.
- Click the Start node to open the Configurations tab, then enter the information to retrieve from the HTTP Request payload — in this case, the From and To numbers for the call, and an item number.
- From the list of components on the left side, drag and drop the Initiate Call component onto the canvas. This adds an Initiate Call node onto the canvas. When a component is placed on the canvas it becomes a node.
- Draw a line to connect the Start node’s API Request trigger state to the Initiate Call node.
- In the Configuration tab of the Initiate Call node, give the node a name. To enter values for the From and To fields, enter two curly brackets to view all available variables, and choose the appropriate ones. The values for the numbers will be retrieved from the HTTP Request payload you defined in the Start node.
- Validate the configuration by clicking Validate. Do the same for each node as you go along.
- Next, create a node from the Play Audio component. Connect the Initiate Call node to the Play Audio node using the Answered trigger state.
- Configure the Play Audio node to play a message to the user by entering text in the Speak Text box in the Prompt section of the Configuration pane.
- Audio playback can either be static or dynamic. You define a static payload by specifying values when you create the PHLO, and a dynamic payload by passing values through Liquid templating parameters when you trigger the PHLO from your application.
- On the Play Audio Configuration tab, enter a static message (for example, “Your order has been successfully placed”) in the Speak Text field, with a variable to include the dynamic text. Enter two curly brackets to view all available variables. Choose the item number you defined in the Start node configuration tab.
- After you complete and validate the node configurations, give the PHLO a name by clicking in the upper left, then click Save.
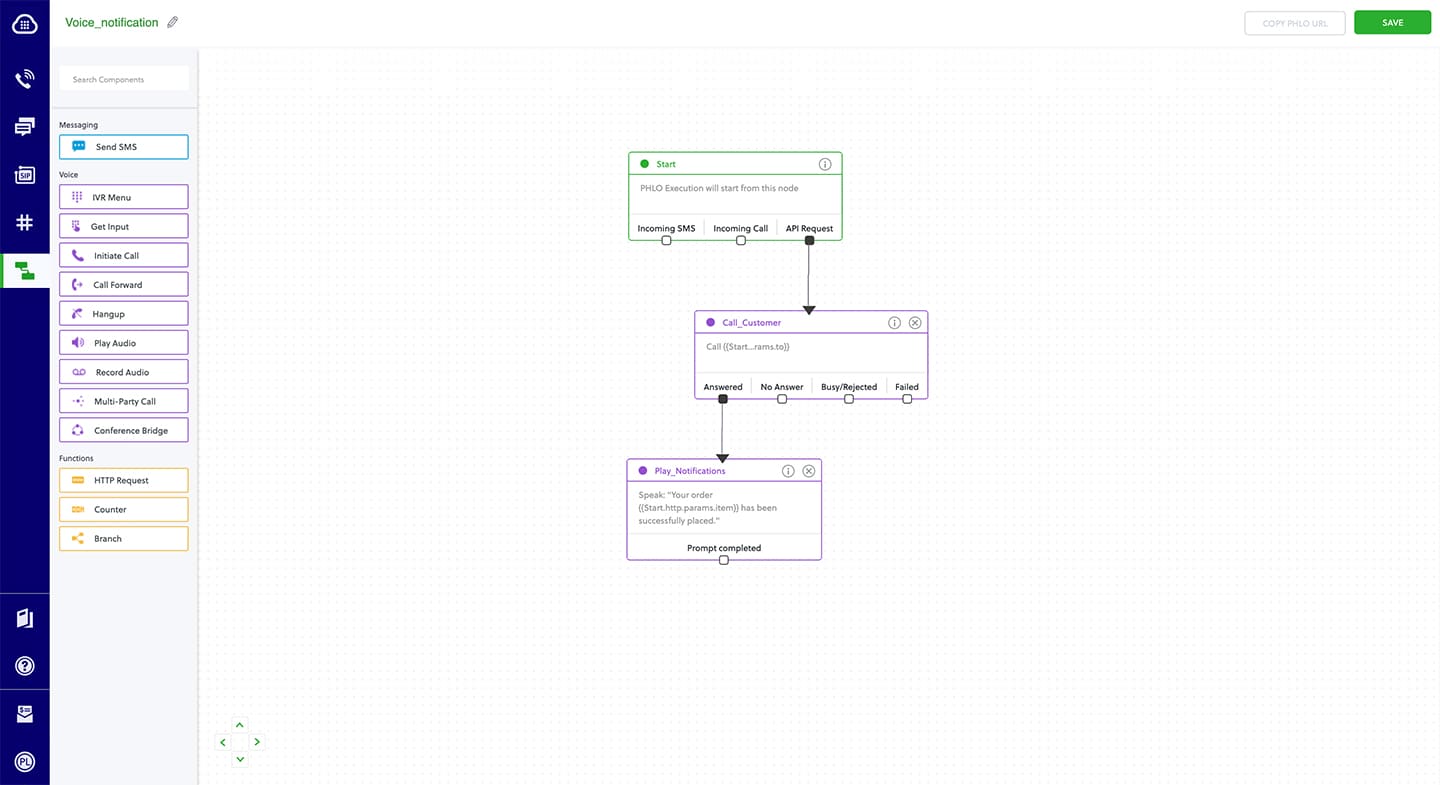
Your completed PHLO should look like this:

Your PHLO is now ready to test.
Trigger the PHLO
You integrate a PHLO into your application workflow by making an API request to trigger the PHLO with the required payload — the set of parameters you pass to the PHLO. You can define a static payload by specifying values when you create the PHLO, or define a dynamic payload by passing values through parameters when you trigger the PHLO from your application.
With a static payload
When you configure values when creating the PHLO, they act as a static payload.

Code
Create a file and paste the below code.
Replace the auth placeholders with your authentication credentials from the Plivo console. Replace the phlo_id placeholder with your PHLO ID from the Plivo console.
With a dynamic payload
To use dynamic values for the parameters, use Liquid templating parameters when you create the PHLO and pass the values from your code to the PHLO when you trigger it.

Code
Create a file and paste the below code.
1
2
3
4
5
6
7
import plivo
phlo_id = “<phlo_id>”
phlo_client = plivo.phlo.RestClient(“<auth_id>”, “<auth_token>”)
phlo = phlo_client.phlo.get(phlo_id)
response = phlo.run()
print(response)
1
2
3
4
5
6
7
8
9
10
11
12
13
14
15
16
17
18
19
20
21
require 'rubygems'
require 'plivo'
include Plivo
AUTH_ID = ‘<auth_id>’
AUTH_TOKEN = ‘<auth_token>’
client = Phlo.new(AUTH_ID, AUTH_TOKEN)
# if credentials are stored in the PLIVO_AUTH_ID and the PLIVO_AUTH_TOKEN environment variables
# then initialize client as:
# client = Phlo.new
begin
phlo = client.phlo.get(‘<phlo_id>’)
response = phlo.run()
puts response
rescue PlivoRESTError => e
puts ‘Exception: ’ + e.message
end
1
2
3
4
5
6
7
8
9
10
11
12
var plivo = require('plivo');
var PhloClient = plivo.PhloClient;
var phloId = ‘<phlo_id>’;
var phloClient = phlo = null;
phloClient = new PhloClient(‘<auth_id>’, ‘<auth_token>’);
phloClient.phlo(phloId).run().then(function(result) {
console.log(‘Phlo run result’, result);
}).catch(function(err) {
console.error(‘Phlo run failed’, err);
});
1
2
3
4
5
6
7
8
9
10
11
12
13
<?php
require 'vendor/autoload.php';
use Plivo\Resources\PHLO\PhloRestClient;
use Plivo\Exceptions\PlivoRestException;
$client = new PhloRestClient("<auth_id>", "<auth_token>");
$phlo = $client->phlo->get(“<phlo_id>”);
try {
$response = $phlo->run();
print_r($response);
} catch (PlivoRestException $ex) {
print_r($ex);
}
1
2
3
4
5
6
7
8
9
10
11
12
13
14
15
16
17
18
19
import com.plivo.api.Plivo;
import com.plivo.api.PlivoClient;
import com.plivo.api.exceptions.PlivoRestException;
import com.plivo.api.models.phlo.Phlo;
import java.io.IOException;
public class Example
{
private static final String authId = “<auth_id>”;
private static final String authToken = “<auth_token>”;
private static PlivoClient client = new PlivoClient(authId, authToken);
public static void main(String[] args) throws IOException, PlivoRestException
{
String phloId = “<phlo_id>”;
Plivo.init(authId, authToken);
Phlo phlo = Phlo.getter(phloId).client(client).get();
PhloUpdateResponse response = Phlo.updater(phloId).payload().run();
}
}
1
2
3
4
5
6
7
8
9
10
11
12
13
14
15
16
17
18
19
20
21
22
23
24
25
26
27
28
29
30
31
32
33
34
package main
import (
“fmt”
“plivo-go”
)
// Initialize the following params with corresponding values to trigger resources
const authId = “<auth_id>”
const authToken = “<auth_token>”
const phloId = “<phlo_id>”
func main() {
testPhloRunWithoutParams()
}
func testPhloRunWithoutParams() {
phloClient, err := plivo.NewPhloClient(authId, authToken, &plivo.ClientOptions{})
if err != nil {
fmt.Print(“Error”, err.Error())
return
}
phloGet, err := phloClient.Phlos.Get(phloId)
if err != nil {
fmt.Print(“Error”, err.Error())
return
}
response, err := phloGet.Run(nil)
if err != nil {
fmt.Print(“Error”, err.Error())
return
}
fmt.Printf(“Response: %#v\n”, response)
}
1
2
3
4
5
6
7
8
9
10
11
12
13
14
15
16
using System;
using Plivo;
namespace test_PHLO
{
class Program
{
public static void Main(string[] args)
{
var phloClient = new PhloApi(“<auth_id>”, “<auth_token>”);
var phloID = “<phlo_id>”;
var phlo = phloClient.Phlo.Get(phloID);
Console.WriteLine(phlo.Run());
}
}
}
1
2
3
4
curl --request POST \
--user AUTH_ID:AUTH_TOKEN \
--url 'https://phlorunner.plivo.com/v1/account/{auth_id}/phlo/{phlo_id}' \
--header 'Content-Type: application/json'
Replace the auth placeholders with your authentication credentials from the Plivo console. Replace the phlo_id placeholder with your PHLO ID from the Plivo console. Replace the phone number placeholders with actual phone numbers in E.164 format (for example, +12025551234).
Test
Save the file and run it.
Note: If you’re using a Plivo Trial account, you can make calls only to phone numbers that have been verified with Plivo. You can verify (sandbox) a number by going to the console’s Phone Numbers > Sandbox Numbers page.
Haven’t tried Plivo yet? Getting started is easy and only takes minutes. Sign up today.